省委▪省政府及部门
云南省人民政府办公厅关于印发云南省省属企业负责人经营业绩考核暂行办法的通知
来源: 时间:2020年08月10日浏览: 次
云南省人民政府办公厅关于印发云南省省属企业负责人
经营业绩考核暂行办法的通知
各州、市人民政府,省直有关部门,各省属企业:
《云南省省属企业负责人经营业绩考核暂行办法》已经省人民政府同意,现印发给你们,请认真贯彻执行。
云南省人民政府办公厅
2020年7月31日
(此件公开发布)
云南省省属企业负责人经营业绩考核暂行办法
第一章 总 则
第一条 为全面贯彻党的十九大精神和党中央、国务院及省委、省政府关于深化国有企业改革、完善国有资产管理体制的系列决策部署,切实履行企业国有资产出资人职责,维护所有者权益,落实国有资产保值增值责任,建立健全有效的激励约束机制,引导省属企业高质量发展,持续做强做优做大,根据《中华人民共和国公司法》、《中华人民共和国企业国有资产法》、《企业国有资产监督管理暂行条例》等法律法规和全面深化国资国企改革的有关规定,结合我省实际,制定本办法。
第二条 本办法所称省属企业,是指根据省人民政府授权,由省人民政府国有资产监督管理委员会(以下简称省国资委)或其他省直部门(以下简称主管部门)履行出资人职责的国有独资或全资企业、国有控股企业。
第三条 本办法考核的省属企业负责人是指省属企业中由省委或省国资委党委、省直部门党组(党委)管理的董事会成员(不含外部董事和职工董事)。
省属企业董事会应当按照公司法人治理结构,建立健全以岗位目标责任制为基础的高级管理人员经营业绩考核制度。
第四条 省属企业负责人经营业绩考核工作应当遵循下列原则:
(一)坚持质量第一、效益优先。牢固树立新发展理念,以供给侧结构性改革为主线,大力推动创新驱动发展,加快推动经济发展质量变革、效率变革、动力变革,持续增强国有经济竞争力、创新力、控制力、影响力、抗风险能力,不断做强做优做大国有资本。
(二)坚持市场化方向。遵循社会主义市场经济规律和企业发展规律,健全市场化经营机制,充分发挥市场在资源配置中的决定性作用,强化正向激励和行业对标,激发企业活力,加快形成具有市场竞争力的国内一流企业。
(三)坚持依法依规。准确把握出资人监管边界,依法合规履行出资人职责,坚持以管资本为主加强国有资产监管,有效落实国有资产保值增值责任。
(四)坚持短期目标与长远发展有机统一。切实发挥企业战略引领作用,实行年度考核与任期考核相结合、结果考核与过程评价相统一,积极构建立足当前、着眼长远的考核体系。
(五)坚持分类考核。统筹省属企业肩负的经济责任、政治责任、社会责任,根据国有资本的战略定位和发展目标,对不同功能和类别的企业,突出不同考核重点,合理设置考核指标及权重,实施分类和差异化考核。
(六)坚持激励与约束紧密结合。坚持权责利相统一,建立与企业负责人选任方式相匹配、与企业功能性质相适应、与经营业绩相挂钩的差异化激励约束机制。
第五条 省属企业负责人的经营业绩,按照年度和任期开展考核,实行考核结果与奖惩相挂钩的考核制度。年度和任期经营业绩考核采取由省国资委、主管部门主要负责人或其授权代表与省属企业董事长或其授权代表签订经营业绩责任书的方式进行。
第二章 考核导向
第六条 突出效益效率,引导企业加快转变发展方式,优化资源配置,不断提高经济效益、资本回报水平、劳动产出效率和价值创造能力,实现质量更高、效益更好、结构更优的发展。
第七条 突出改革发展,引导企业完善市场化经营机制,聚焦主业做强实业,加快结构调整、转型升级,着力补齐发展短板,积极培育新动能,不断提升协调、可持续发展能力。
第八条 突出创新驱动,引导企业坚持自主创新,加大研发投入,加快科技成果转化,不断增强核心竞争力。
第九条 突出风险防控,引导企业防范经营风险,合理控制资产负债水平,促进企业持续健康发展。
第十条 突出社会贡献,保障全省经济社会稳定,在发展前瞻性产业上发挥重要作用,鼓励企业在促进和稳定就业、上缴税收及国有资本收益、脱贫攻坚、生态环境保护等方面多作贡献。
第十一条 突出追责问责,引导企业科学决策,依法合规经营,防范经营风险,防止国有资产流失,维护国有资本安全。
第三章 分类考核
第十二条 按照国有企业功能界定与分类,省属企业分为商业类和公益类。其中,商业类企业细分为商业一类和商业二类;根据国有资本的战略地位和发展目标,对不同功能和类别的企业,突出不同考核重点,合理设置经营业绩考核指标及权重,实施分类考核。
第十三条 对商业一类企业,以增强国有经济活力、放大国有资本功能、实现国有资本保值增值为导向,重点考核企业经济效益、资本回报水平和市场竞争能力。
第十四条 对商业二类企业,在考核企业经济效益、资本回报水平和市场竞争能力的同时,加强对所承担的特定功能性任务完成情况考核评价,适度降低经济效益指标考核权重。
第十五条 对公益类企业,坚持经济效益和社会效益相结合,把社会效益放在首位,重点考核企业核心业务发展水平和产品服务质量、成本控制、营运效率和保障能力。适度降低经济效益指标考核权重。
第四章 年度经营业绩考核指标
第十六条 年度经营业绩考核指标由质量效益指标、改革发展指标和对标评价3部分组成。
(一)质量效益指标包括利润总额、经济增加值2项指标,对上年度营业收入利润率低于全国国有企业同期同行业平均水平的商业类企业,增加营业收入利润率作为第3项指标。
上述指标按照企业集团合并报表口径计算。因行政划拨、政策调整等非市场化因素导致企业资产、损益发生重大变化的,据实调整;因科技研发等创新投入、处理历史遗留问题、员工培训及主管部门认定的可视同利润的支出,影响当期效益的,可视同当期利润总额。
(二)改革发展指标是指企业年度内在产业发展、资本优化和创新突破等方面的重点工作、重点任务指标。
(三)对标评价由行业对标绩效评价和短板指标改善评价两部分组成。
第十七条 针对不同类别企业实行差异化考核,对各部分考核评价内容赋予不同权重,加权汇总计算年度经营业绩考核综合得分(具体内容见附件1、2)。
可对重大专项任务和重大改革任务较重、处于重大结构调整期的企业适当降低质量效益指标权重,增加有关专项或改革任务指标。
第五章 任期经营业绩考核指标
第十八条 任期经营业绩考核指标由质量效益指标、改革发展能力评价和任期内年度考核结果运用3部分构成。
(一)质量效益指标。商业类企业质量效益指标包括净资产收益率、资产负债率(金融企业为存款增长率)和国有资本保值增值率。
公益类企业质量效益指标主要考核企业主营业务核心指标发展水平和质量,具体考核指标结合企业主营业务性质选取确定并在经营业绩责任书中明确。考核目标值原则上以行业发布的、可公允量化的平均值确定,无行业平均值的,可结合企业实际明确,考核指标原则上不超过3个。
(二)改革发展能力评价。改革发展能力评价是指结合企业发展战略落实情况,对董事会任期内在供给侧结构性改革、资本结构优化、创新驱动发展、公司治理、内部控制及风险防范等方面工作措施及实施效果的评价。
(三)任期内年度考核结果运用。以任期内3个年度经营业绩考核结果的算术平均值为基础,按照10%权重计算得分。
第十九条 针对不同类别企业实行差异化考核,对各部分考核评价内容赋予不同权重,加权汇总计算年度考核结果运用(具体内容见附件3、4)。
可对重大专项任务和重大改革任务较重、处于重大结构调整期的企业适当降低质量效益指标权重,增加有关专项或改革任务指标。
第六章 经营业绩考核实施
第二十条 年度经营业绩考核以公历年度为考核期;任期经营业绩考核以3年为考核期。
第二十一条 经营业绩责任书内容由省国资委或主管部门与省属企业按照程序确定(具体内容见附件5)。
第二十二条 建立经营业绩目标执行情况动态跟踪制度。企业董事会应于每年7月对照考核内容形成半年度经营业绩分析报告报省国资委或主管部门,省国资委或主管部门对考核目标完成进度不理想的企业提出预警。
第二十三条 建立重大事项报告制度。省属企业发生较大以上安全责任事故和网络安全事件、重大以上突发环境事件、重大以上质量事故、重大资产损失、重大法律纠纷案件、重大投融资和资产重组等,对经营业绩产生重大影响的,企业董事会应及时向省国资委或主管部门报告。
第二十四条 经营业绩考核按照下列程序进行:
(一)报送考核总结材料。考核期末,企业董事会根据经过审计的财务决算数据,对照经营业绩责任书内容和考核目标,形成经营业绩总结分析报告,经董事会审议通过后报省国资委或主管部门。
(二)业绩审核形成意见。省国资委或主管部门依据经过审计的企业财务决算报告和专项报告,结合企业经营业绩总结分析报告及考核期内动态监控掌握的情况,对省属企业负责人经营业绩完成情况进行考核,形成考核与奖惩意见。
(三)考核意见征求反馈。省国资委或主管部门将经营业绩考核意见反馈省属企业董事会,对考核评价意见有异议的,可向省国资委或主管部门反映。
(四)确定下达考核结果。省国资委或主管部门向企业董事会下达经营业绩考核结果。
第七章 考核结果运用
第二十五条 根据省属企业负责人经营业绩考核得分,年度和任期经营业绩考核的最终结果依次分为A、B、C、D共4个级别。
第二十六条 省国资委或主管部门依据年度和任期经营业绩考核结果测算确定企业负责人的绩效薪酬标准,并实施奖惩,具体按照省属企业负责人薪酬管理有关规定执行。
经营业绩考核结果作为对省属企业领导班子及成员开展综合考核的重要内容。
第二十七条 企业负责人连续2年年度经营业绩考核结果为D级或任期经营业绩考核结果为D级,且无重大客观原因的,对负有直接责任的企业负责人,省国资委或主管部门提出调整建议或予以调整。
第二十八条 省属企业创新工作成果显著、完成省委省政府及省国资委或主管部门重大专项任务成绩突出、积极开展社会参与并作出重大贡献的,可视情形对企业负责人年度或任期经营业绩考核进行加分奖励。
企业发生较大及以上生产安全责任事故、重大及以上生态环境事件、违法违纪、财务造假、综治维稳(平安建设)责任事件,严重影响企业生产生活秩序或造成社会负面影响的,应对企业负责人年度或任期经营业绩考核进行扣分,并按照程序、视具体情况追究责任。
第八章 附 则
第二十九条 未设董事会的省属企业,其领导班子成员的经营业绩考核参照本办法执行。
省属企业董事会对高级管理人员的经营业绩进行考核,结果报省国资委或主管部门备案。
省属企业党委对党委副书记、工会主席工作进行考核,结果报省国资委或主管部门备案。
省属企业纪委书记(纪检监察组组长)的考核有其他规定的,从其规定。
第三十条 新组建企业、非正常经营的企业,根据企业实际,实行“一企一策”考核,具体考核事项在责任书中明确。
新组建企业为考核年度内成立不足半年的企业;非正常经营企业为处于司法重整期间或专项整改等非正常经营状态的企业。
第三十一条 省人民政府授权省国资委和其他省直部门履行出资人职责的省属企业适用本办法。
省国资委委托省直有关部门监管的省属企业,按照委托监管协议,受托部门可参照本办法制定委托监管企业负责人经营业绩考核办法,并负责组织实施。
省人民政府授权其他省直部门、事业单位、社会团体所办企业,由履行出资人职责(主管)部门参照本办法制定所监管企业负责人经营业绩考核办法,并报省财政厅备案后负责组织执行。
第三十二条 省国资委监管省属金融类企业负责人经营业绩考核参照商业一类企业执行,法律法规或省委省政府有关文件政策另有规定的,从其规定。
第三十三条 本办法由省国资委、省财政厅负责解释。
第三十四条 本办法自2020年9月1日起施行。
附件:1.年度经营业绩考核计分细则
2.年度改革发展指标评价细则
3.任期经营业绩考核计分细则
4.任期改革发展能力评价细则
5.经营业绩责任书内容及签订程序
6.经营业绩考核有关指标说明
7.经营业绩考核得分加(扣)分细则
附件 1
年度经营业绩考核计分细则
一、年度经营业绩考核综合计分公式
按照企业类别分类计分:
商业类企业:年度经营业绩考核综合得分=质量效益指标得分�50%+改革发展指标得分�30%+对标评价得分�20%+∑考核加分-∑考核扣分
其中,承担特定功能任务的商业二类企业,年度经营业绩考核综合得分=质量效益指标得分�40%+改革发展指标得分�30%+对标评价得分�30%+∑考核加分-∑考核扣分
公益类企业:年度经营业绩考核综合得分=质量效益指标得分�20%+改革发展指标得分�30%+对标评价得分�50%+∑考核加分-∑考核扣分
二、年度经营业绩考核各指标计分
(一)质量效益指标计分(以百分制计算)
质量效益指标得分=利润总额得分(60%)+经济增加值得分(40%)
其中,商业类企业上年度营业收入利润率低于行业平均水平的,质量效益指标得分=利润总额得分(60%)+经济增加值得分(30%)+营业收入利润率得分(10%)
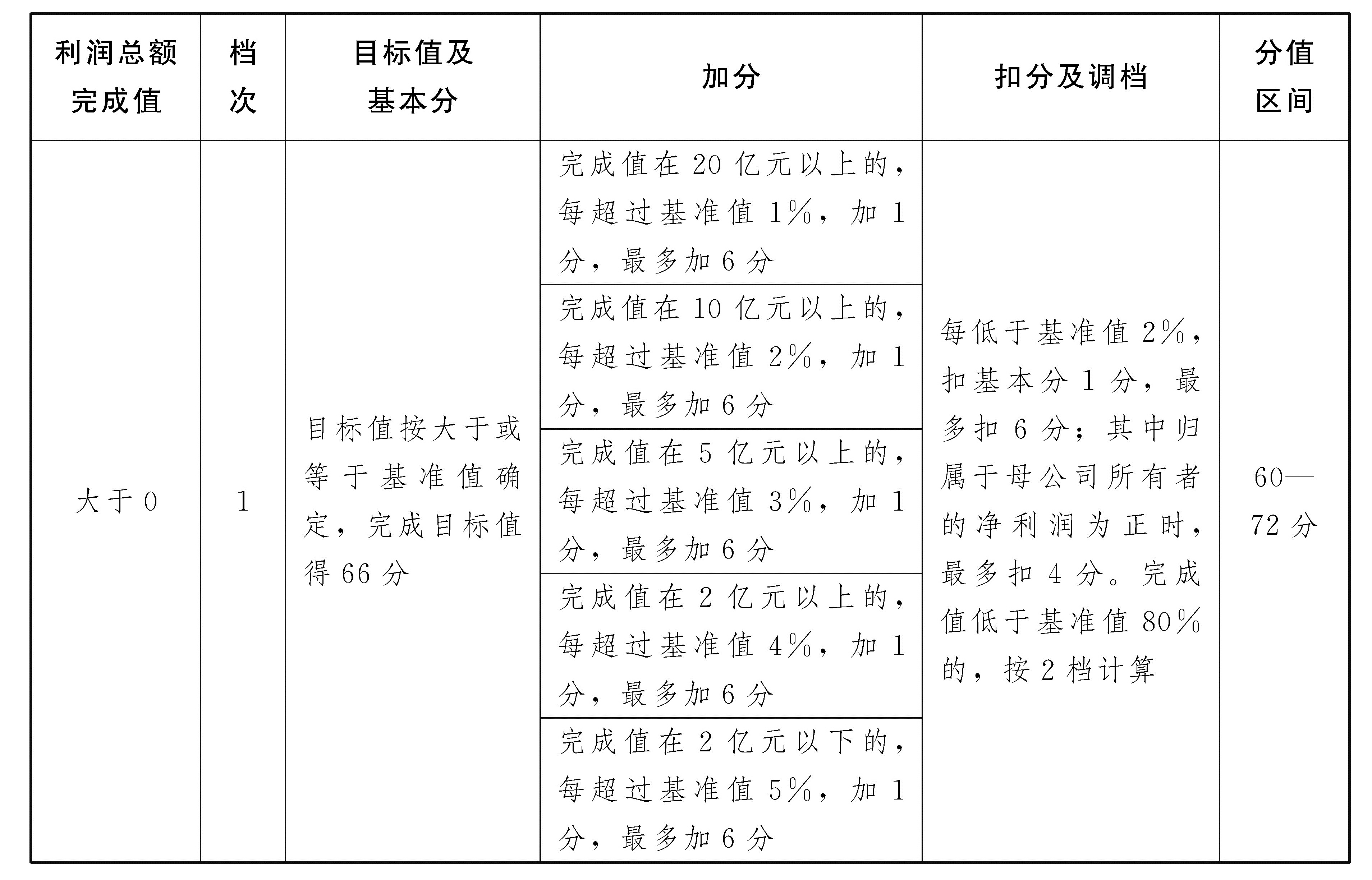
1.利润总额以企业董事会确定的年度目标数作为考核目标,考核目标应与财务预算衔接,根据目标值与基准值的差异分档计分。
以企业前3年完成值的加权平均数(按前1年完成值占60%、倒数第2年占30%、倒数第3年占10%的权重计算)和上年实际完成值的孰大值为基准值。
完成值分为3档,当利润总额为正时,本指标的得分区间为42—72分。当利润总额为负时,本指标的得分区间为36—66分。得分计算如下:
2.经济增加值以企业前3年完成值的加权平均数(按前1年完成值占60%、倒数第2年占30%、倒数第3年占10%的权重计算)和上年实际完成数孰大为考核目标即计分基准值,按照完成比例计算得分。
当完成值为正时,计分公式为:得分=完成值/目标值�权重(其中当目标值不为正,完成值为正时,直接得权重�1.2分值);指标超额完成的,最多加权重�0.2分值;未完成的,最多扣权重�0.4分值;完成值为正时,本指标的得分区间为权重�0.6—权重�1.2。
当完成值不为正时,完成目标值得权重�0.9(其中当目标值为正,完成值不为正时,直接得权重�0.5分值);指标超额完成的,最多加权重�0.1分值(超过目标值20%及以上);未完成的,按照未完成比例扣分,最多扣权重�0.4分值(低于目标值50%及以上);完成值不为正时,本指标的得分区间为权重�0.5—权重分值。
3.营业收入利润率以上年度完成值为基准值,达到行业平均水平得10分,较上年度有改善的,按改善程度计算得分,未改善的不得分。
对上年营业收入利润率指标大于行业平均水平的商业类企业,营业收入利润率指标不纳入考核。
(二)改革发展指标计分(以百分制计算)
改革发展指标得分=改革发展指标1得分+改革发展指标2得分+改革发展指标3得分+改革发展指标4得分+改革发展指标5得分+改革发展指标6得分
改革发展指标根据年度业绩责任书签订的指标及完成情况进行考核计分,具体指标和权重在责任书中明确。
(三)对标评价计分(以百分制计算)
对标评价得分=行业对标绩效评价得分(80%)+短板指标改善评价得分(20%)
1.行业对标绩效评价从反映企业盈利能力、资产质量、债务风险、经营增长等4方面的6个主要财务绩效指标值(净资产收益率、总资产报酬率、总资产周转率、应收账款周转率、资产负债率、销售〔营业〕增长率)与国务院国资委公布的同期同行业企业绩效评价标准值对比计分。财务绩效定量评价得分以百分制计算。对标的具体内容参考《中央企业综合绩效评价管理暂行办法》(国务院国有资产监督管理委员会令第14号)及其实施细则合理确定权重并在责任书中注明。
当指标达到行业优秀水平的,得100%分值;指标达到行业良好水平的,得80%分值;指标达到行业平均水平的,得60%分值;指标达到行业较低水平的,得40%分值;指标达到行业较差水平的,得30%分值;低于行业较差水平的得20%分值,处于两档水平之间的,按差值法进行计算。
对多业兼营的企业,若其某业务板块的资产、收入等对标财务基础数据可单独计算,且占集团企业资产、收入总额30%以上的,可选用不超过3个业务板块的对应行业标准值分别评价,加权汇总形成评价分数。不能单独划分业务板块的,可直接选用国民经济十大门类标准值或全国国有企业全行业标准值进行评价。
对承担特定功能任务的商业二类企业,可结合所承担的特定任务量及完成情况,进行对标评价,但功能性任务完成情况评价的分数权重最高不超过对标评价考核权重的50%,具体指标(原则上不超过2个)和权重在责任书中明确。
公益类企业可与国务院国资委公布的同期同行业企业绩效评价6个标准值(净资产收益率、总资产报酬率、总资产周转率、应收账款周转率、资产负债率、销售〔营业〕增长率)对标评价计分,也可与全国同行业主营业务核心指标发展水平及质量对标评价计分。
金融企业按照《财政部关于印发〈金融企业绩效评价办法〉的通知》(财金〔2016〕35号)规定要求进行评价计分。
不使用财务绩效标准值对标评价的,在责任书中另行约定计分规则。
2.短板指标改善评价根据企业具体情况确定1—2项指标进行定量评价。
短板指标评分以上年度完成值为基准值,较上年度有改善的按改善程度得分,未改善不得分,具体指标和权重在责任书中明确。
三、考核分级
年度经营业绩考核综合得分与级别对应关系为:
A级:A级≥90分,且年度党委书记抓基层党建述职评议考核综合评价意见或党风廉政建设考核结果为“较好”或“合格”及以上和净资产收益率(公益类企业主营业务核心指标)≥同行业平均水平;
B级:B级≥75分;
C级:75分>C级≥60分;
D级:60分>D级≥0分。
附件 2
年度改革发展指标评价细则
以高质量发展为核心,结合省属企业的功能定位、行业特性、业务特点,“一企一策”确定考核指标及权重,引导企业贯彻落实新发展理念,转变发展方式,实施创新驱动,强化风险管控,实现高质量、可持续发展。
年初,由省属企业董事会按照本细则,结合年度生产经营计划和战略规划,围绕产业发展、资本优化、创新突破等方面提出本企业改革发展考核指标建议值,改革发展考核指标原则上不超过6个,经主管部门审核确认后载入年度经营业绩责任书或作为考核附件单列。年度结束后,企业董事会对改革发展考核指标完成情况进行分析总结,形成《改革发展考核指标完成情况总结分析报告》,提交主管部门。主管部门根据企业提交的总结分析报告等材料及日常工作掌握情况,对董事会年度改革发展指标完成情况进行评价打分(百分制)。
产业发展类指标:包括但不限于供给侧结构性改革,转型升级,发展新产业及省委省政府、主管部门交办的重点工作、重大项目等。
资本结构优化类指标:包括但不限于混合所有制改革、资产证券化、降杠杆(资产负债率)等指标。
创新突破:包括但不限于科技创新、管理创新、模式创新等方面的创新投入、创新项目、创新成果转换等指标。
附件 3
任期经营业绩考核计分细则
一、任期经营业绩考核的综合计分公式
任期经营业绩考核综合得分=质量效益指标得分�60%+改革发展能力评价得分�30%+年
度经营业绩考核结果运用�10%+∑考核加分-∑考核扣分
二、任期经营业绩考核指标计分
(一)质量效益指标计分(以百分制计算)
商业类企业质量效益指标得分=净资产收益率得分+国有资本保值增值率得分+资产负债率得分(金融企业为存款增长率得分)
净资产收益率、国有资本保值增值率和资产负债率(金融企业存款增长率)的基本分分别为50分、30分和20分,任期中净资产收益率和国有资本保值增值率的3个年度完成值算术平均数达到同期同行业标准值“优秀”、“良好”、“平均”、“较低”、“较差”5个档次的3年算术平均数的,最后一年资产负债率达到同行业标准值“优秀”、“良好”、“平均”、“较低”、“较差”5个档次的,分别按基本分的1.2、1.1、1、0.8、0.6的系数计算得分。超过“优秀”值的按本指标基本分120%封顶计分,低于较差值的,按照基本分的20%计分。完成值介于上下两档之间的按照差值法计算得分。
公益类企业质量效益指标考核得分=目标1得分+目标2得分+目标3得分
公益类企业质量效益指标考核以同期同行业同类指标的平均值作为目标值即计分基准值。根据考核指标的重要程度,基本分分别为50分、30分、20分。完成考核目标值得基本分,考核指标达到同期同行业标准值“优秀”、“良好”、“平均”、“较低”、“较差”5个档次的,分别按基本分的1.2、1.1、1、0.8、0.6的系数计算得分。超过“优秀”值的按基本分120%封顶计分,低于较差值的,按照基本分的20%计分。完成值介于上下两档之间的按照差值法计算得分。
(二)改革发展能力评价计分(以百分制计算)
主要评价企业负责人任期内在供给侧结构性改革、资本结构优化、创新驱动发展、公司治理、内部控制及风险防范等方面工作的举措及实施效果。
(三)年度经营业绩考核结果运用(以百分制计算)
以任期内3个年度经营业绩考核结果的算术平均数计算得分,任期不足3年的按任期内实占年度算术平均数计算得分,超过100分的按100分计。
三、考核分级
任期经营业绩考核综合得分与级别对应关系为:
A级:A级≥90分,且任期内2个年度党委书记抓基层党建述职评议考核综合评价意见或党风廉政建设考核结果均在“较好”或“合格”及以上的和至少2个年度净资产收益率(公益类企业主营业务核心指标)≥同行业平均水平;
B级:B级≥75分;
C级:75分>C级≥60分;
D级:60分>D级≥0分。
附件 4
任期改革发展能力评价细则
按照高质量发展要求,以增强国有经济的竞争力、创新力、控制力、影响力和抗风险能力为着力点,结合企业战略规划,从供给侧结构性改革、资本结构优化、创新驱动发展、公司治理、内部控制及风险防范等5个方面,对企业董事会任期推进企业改革发展的举措及取得的成效进行评价,推动企业董事会立足当前,着眼长远,不断提高企业发展质量和效益,增强企业持续发展能力。
任期初,企业董事会根据本企业功能性质和发展战略,制订包含但不限于目标任务、主要措施、进度安排和预期效果等方面工作的《董事会任期改革发展重点工作计划》报送主管部门,主管部门审核确认后载入任期经营业绩责任书或作为考核附件单列。任期末,企业董事会对照《董事会任期改革发展重点工作计划》和经营业绩责任书,结合实际工作推进完成情况,形成《董事会任期改革发展重点工作总结分析报告》,提交主管部门,主管部门根据企业董事会的总结分析报告等材料和日常掌握的情况,对董事会任期改革发展工作进行评价打分(百分制)。
一、供给侧结构性改革(权重 20% )
(一)落实改革阶段性任务:包括去产能、“处僵治困”、压减管理层级、剥离办社会职能、解决历史遗留问题等。
(二)提升主业发展质量:包括各类企业加快优势传统主业转型升级,商业类企业着力提高发展质量和效益,力争净资产收益率、资产负债率达到同行业平均水平以上等;公益类企业着力提升公共产品供给能力和服务质量效率,力争主营业务核心指标达到行业平均水平以上。
(三)优化产业产品结构:包括各类企业按照功能定位,在发展好现有主业的同时,立足自身优势和核心技术积极调整结构,发展符合企业战略且拥有市场需求的新产品、新产业,并做好新产品、新产业的风险防控。
二、资本结构优化(权重 20% )
(一)股权多元化:实现企业各层级股权多元化,稳妥发展混合所有制经济的计划安排,工作进度和保障措施及预期效果等;
(二)企业上市或整体上市:企业上市的计划安排,工作进度和保障措施及预期效果等。
三、创新驱动发展(权重 20% )
(一)创新投入:包括科技创新投入增长水平等;
(二)创新机制:包括企业制度变革,企业创新人才建设,商业模式创新成效等;
(三)创新成果:包括重大发明专利、科技进步奖励的获取,创新成果转化等。
四、公司治理(权重 20% )
(一)运行机制:包括公司董事会、监事会、经理层的职权划分及董事会的有效运行和依法治企情况等;
(二)董事会决策效能:包括企业战略的制定与实施情况,重大项目的科学论证及实施效果,企业财务预算与执行的重大偏差情况,企业财务决算的真实可靠情况,审计巡视等揭示问题的整改落实情况等;
(三)集团化管控水平:包括企业管理层级的合理控制,母子公司管理边界、权限的合理界定等。
五、内部控制及风险防范(权重 20% )
(一)制度建设:包括内部控制制度、风险管控体系的建设情况等;
(二)制度执行:包括内部控制和风险管控的运行状况等;
(三)制度效果:包括企业全面风险防范的成效等。
附件 5
经营业绩责任书内容及签订程序
一、经营业绩责任书内容
(一)考核与被考核方的名称或姓名;
(二)考核内容及指标;
(三)考核与奖惩;
(四)双方的权利和责任;
(五)责任书的变更、解除和终止;
(六)其他需要约定的事项。
二、经营业绩责任书签订程序
(一)报送考核目标建议。考核期初,省属企业董事会根据本办法,按照主管部门经营业绩考核要求,将考核期内考核目标建议值和必要的说明材料,经董事会审议通过后报送主管部门。
(二)确定考核内容。主管部门对企业提出的考核目标建议值进行审核,并就考核目标值及有关内容与企业董事会沟通后予以确定。
(三)考核与被考核方签订年度(任期)经营业绩责任书。
附件 6
经营业绩考核有关指标说明
一、年度目标考核指标
(一)利润总额指以集团企业年度利润表中的利润总额为基础,加上经认定的视同利润部分的总和。基础数据取值于合并《利润表》。本指标考核企业年度经营成果情况。
(二)经济增加值(EVA)指企业税后净营业利润减去资本成本后的余额。数据取值于《资产负债表》和《利润表》及有关财务报表。本指标考核企业运用股东资本和债务资本创造价值能力大小。
经济增加值=税后净营业利润-资本成本
资本成本=调整后资本�平均资本成本率
税后净营业利润=净利润+(利息费用+研发费用调整项)�(1-企业所得税税率)
调整后资本=平均所有者权益+平均负债合计-平均无息流动负债-平均在建工程
利息支出是指企业财务报表中“成本费用”项下的“利息支出”。
研发费用调整项是指企业财务报表中“成本费用”项下的“研发费用”。
无息流动负债是指企业财务报表中“应付票据及应付账款”、“预收款项”、“应交税费”、“应付职工薪酬”、“其他应付款”和“其他流动负债(不含其他带息流动负债)”等;对于“长期应付款”和“特种储备基金”,可视同无息流动负债扣除。
在建工程是指企业财务报表中的“在建工程”。
商业一类企业的资本成本率确定为4%。
商业二类企业的资本成本率确定为3.5%。
公益类企业的资本成本率确定为3%。
资产负债率超过主管部门确定的控制标准的,资本成本率上浮0.5%;每超过主管部门控制标准5%,再上浮1%。
考核期间发生资产重组、重大政策变化、不可抗力和不可比等因素对企业经济增加值考核产生重大影响的,据实调整。
(三)营业收入利润率是指以集团年度合并《利润表》中的营业利润除以营业总收入的比率。
二、任期目标考核指标
(一)净资产收益率指任期内3个年度净资产收益率的算术平均值。用任期每年度企业净利润除以当年平均净资产计算年度净资产收益率,数据取值于任期中每年度企业合并《资产负债表》和《利润表》。不含少数股东权益和损益。
任期净资产收益率=3个年度净资产收益率之和/3
年度净资产收益率=年度净利润/年度平均净资产�100%
(二)国有资本保值增值率指任期内3个年度的国有资本保值增值率的算术平均值。用任期内每年末归属于国家所有者权益扣除年内发生的客观增减因素后的余额除以年初归属于国家所有者权益。数据取值于任期每年的《所有者权益变动表》和《国有资产变动情况表》及国有资本保值增值鉴证说明材料。
任期国有资本保值增值率=3个年度国有资本保值增值率之和/3
年度国有资本保值增值率=扣除客观因素影响后的年末国有资本/年初国有资本�100%
(三)资产负债率指任期最后一年度的资产负债水平。用任期最后一年负债总额除以资产总额,数据取值于任期最后一年末企业合并《资产负债表》。
任期资产负债率=任期最后一年末资产负债率
(四)金融企业存款增长率指任期内3个年度的存款增长率的算术平均值。用任期内每年新增存款除以年初存款。数据取值于任期每年的《资产负债表》和《利润表》等。
任期存款增长率=3个年度存款增长率之和/3
(五)公益类企业目标指标根据企业主营业务性质选取业务核心指标,确定后在责任书中明确。考核指标原则上不超过3个。
附件 7
经营业绩考核得分加(扣)分细则
一、在年度和任期考核得分基础上,如果在考核期间企业存在以下事项,将直接对该年度或任期考核进行加分奖励,加分不受本办法中其他规定的限制,年度、任期加分合计分别不超过10分。
(一)省属企业创新工作取得重大成果
1.企业年度获得国家科学技术进步一、二、三等奖的,年度分别加4、3、2分;获得云南省科学技术进步一、二、三等奖的,年度分别加2、1、0.5分;同一奖项以获得的最高奖为准加分;任期减半计算。
2.企业年度获国家级质量奖的,年度加2分;获得省、部级质量奖的,年度加0.5—1分;同一奖项以获得的最高奖为准加分;任期减半计算。
(二)完成省委省政府、主管部门交办的重大专项任务成绩突出
1.完成省委省政府、主管部门交办的重大专项任务的,视情形年度加1—3分。
2.完成上市任务的(已纳入改革发展指标考核的除外),视情形年度加1—2分。
(三)积极开展社会参与并作出重大贡献
1.企业当年应交税费超过10亿元的,年度加1分;超过20亿元的,年度加2分;超过30亿元的,年度加3分。
2.年度国有资本经营收益上缴金额排在前3名的,年度加2分。
3.企业带动就业超过5万人及以上的,年度加1分;企业带动就业超过10万人及以上的,年度加2分;企业带动就业超过20万人及以上的,年度加3分。
4.企业在扶贫攻坚工作中成绩突出,受到省委省政府表彰的,视情形年度加1—2分。
(四)其他事项
1.企业年度党委书记抓基层党建述职评议考核综合评价意见定性为“好”的年度加5分,定性为“较好”的年度加2分;任期按任期内各年度加分算术平均值计算。
2.企业当年净资产收益率超过全国同行业优秀水平的,年度加2分;超过全国同行业优秀水平1倍以上的,年度加4分。
3.企业境内信用评级维持在AAA或原评级低于AA+,提升至AA+及以上的,年度加3—5分;任期减半计算。
4.主管部门认定的其他加分情形,视情形年度加1—5分;任期减半计算。
二、在年度和任期考核得分基础上,如果在考核期间企业存在以下事项,扣减该年度或任期考核得分或降级,扣分不受本办法中其他规定的限制,年度、任期扣分合计分别不超过10分。
(一)安全事故、环境事件
企业年度发生较大及以上生产安全责任事故、重大及以上生态环境事件、严重质量责任事故的,视情形年度扣1—10分或直接降低考核级别;任期减半计算。
(二)财务造假
企业违反《中华人民共和国会计法》、《企业会计准则》等有关法律、法规规章,虚报、瞒报财务状况,经认定造成重大不良影响或者国有资产损失的,视情形年度扣5—10分或直接降低考核级别;任期减半计算。
(三)综治维稳(平安建设)责任事件
企业发生重大信访、综治维稳(平安建设)责任事件,严重影响企业生产生活秩序或造成社会负面影响的,视情形年度扣1—10分或直接降低考核级别;任期减半计算。
(四)违法违纪
1.企业法定代表人或有关负责人违反国家法律法规和规章、企业章程和管理规定,造成国有资产损失的,视情形年度扣1—10分或直接降低考核级别;任期减半计算。
2.企业负责人发生重大违纪违法案件的,视情形年度扣1—10分或直接降低考核级别;任期减半计算。
(五)违规决策乱投资造成国有资产损失
企业负责人违规决策乱投资造成国有资产损失的,视情形年度扣1—10分;任期减半计算。
(六)其他事项
1.企业年度党委书记抓基层党建述职评议考核综合评价意见定性为“一般”的年度扣3分,定性为“差”的年度扣5分;任期按任期内各年度扣分算术平均值计算。
2.企业党风廉政建设考核为“基本合格”的年度扣4分,考核为“不合格”的年度扣5分;任期减半计算。
3.企业年度因农民工工资支付问题,发生突发性事件或由此而受到国家、省及省直有关部门处罚等,视情形年度扣1—10分或直接降低考核级别;任期减半计算。
4.对承担省委、省政府或省国资委、主管部门安排的重点工作任务完成较差的,视情形年度扣1—10分或直接降低考核级别;任期减半计算。
5.企业未在规定时间内足额上缴国有资本经营收益或预算数与实际上缴数差异较大的,视情形年度扣1—5分。
6.企业境内信用评级下降的年度扣3—5分;任期减半计算。
7.国有控股企业具备利润分配条件,但未进行利润分配或分配比例低于国资预算对国有独资企业规定上缴比例的,年度扣0.5—1分。
8.主管部门认定的其他扣分情形,视情形年度扣1—10分或直接降低考核级别;任期减半计算。

